Milano 17:35
47.328 +0,50%
Nasdaq 21:32
25.077 +0,70%
Dow Jones 21:32
48.247 +0,70%
Londra 17:35
10.603 -0,05%
Francoforte 17:35
23.807 -1,14%

Funzionamento e analisi del mercato dei diamanti

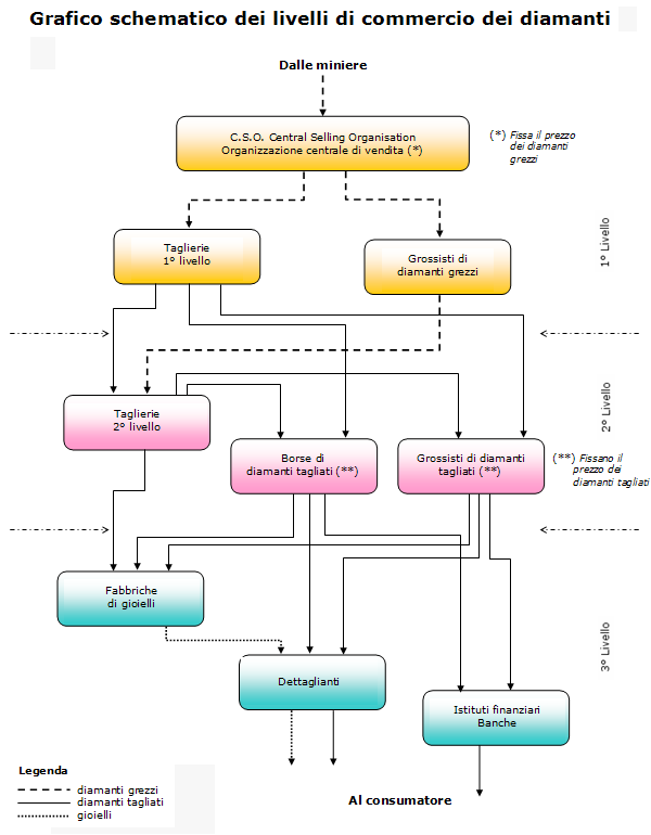
Il mercato dei Diamanti
Punto di equilibrio del mercato industriale è la De Beers Consolidated Mines Ltd., che controlla circa il 75% della produzione mondiale di diamanti attraverso due importanti società che ne regolano la stabilità: la Diamond Producers Association e la Central Selling Organization. La prima raggruppa la quasi totalità delle miniere, ed estrae dal sottosuolo solo quanto richiesto annualmente dal mercato. La seconda gradua nelle aste e nell'arco dell'anno la quantità di diamanti grezzi da trasferire alla lavorazione, secondo l'andamento del mercato. E' per questo che il prezzo dei diamanti non subisce mai flessioni e rimane stabile anche in difficili situazioni economiche, politiche e sociali che possono manifestarsi nel mondo Il diamante di qualità gemmifera e quello di qualità industriale sono immessi nel mercato in differenti canali. Nel primo caso vengono distribuite qualità di diamanti gemmiferi selezionate in particolari vendite dette "sighs", il cui accesso è esclusivamente ad invito. Gli "sightholder" distribuiscono poi la merce e i grezzi ai "tagliatori", quindi le pietre vengono inviate alle Borse ed ai grossisti.
Grafico commercio diamanti
Condividi
"
Altri Speciali
```